Ferenc weboldala

Vissza a projektekhez
KKando Shell Eco Marathon 2024 vezérlő leírás

A projekt egy energia hatékony prototípus autó megépítése volt melyben én is részt vettem a Kando Racing Team csapat részeként a KSZC Kandó Kálmán Technikumban.

Az auto lefényképezve az aszfaltos focipályán

Elvi felépítés:


Itt a működő vezérlő utólagosan elkészített elvi rajza látható: (a kép kettintásra megnyílik pdf-ben)


A vezérlő elvi rajza

Néhány fontos jellemző:
- A "Joule meter" a versenyt szervezők által volt biztosítva és rádión keresztül figyelték a teljesítményfelvételt.
- A hajtásért felelős részegység (motorvezérlő) a telemetriától el van választva.
- A "főkapcsoló" áramkör tartalmaz egy elektronikus túláram védelmet, ami a hiba megszűnése után is csak manuálisan kapcsolható vissza.
- A motor abszolút pozíció szenzorral rendelkezik.
- A duda galvanikusan le van választva az áramkör többi részéről.

Az összes áramkör 1 oldalas FR4-es 1,2mm vastag NYÁK lemezre lett elkészítve,
ugyanis ez volt a leggyorsabban elkészíthető, és így is majdnem kifutottunk az időből.


Táppellátás:


A tápellátást két darab Green Cell CAV07 20Ah 12.8V LiFePo4 (vas-foszfát) sorbakapcsolt akkumulátor adta, ami kb. 24-28V feszültséget szolgáltatott. Ezeket 3D-nyomtatással PLA-ból készült, alulról alumínium lemezzel körbevett tartóba rögzítettük.


Akkumulátor tartó oldalról.
Akkumulátor tartó felülnézetből.

Az akkumulátorokat összekötő vezetékek végein a szemes saruk préselve és forrasztva is lettek.


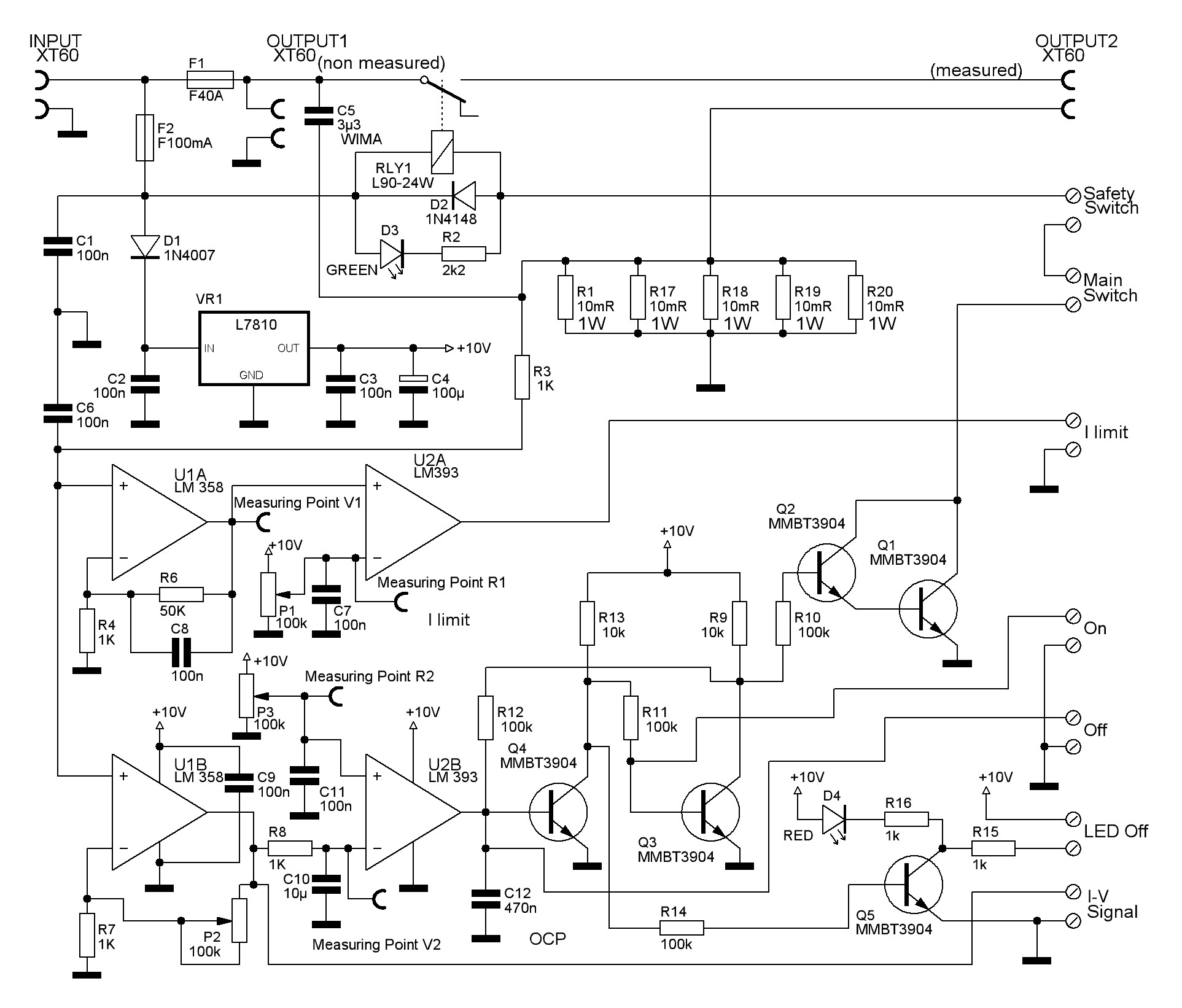
Fő-kapcsoló


Főkapcsoló áramkör kapcsolási rajza.

Kapcsolási rajz pdf-ben


Főkapcsoló áramkör NYÁK rajza.

NYÁK-terv szürkeárnyalatosan pdf-ben

Főkapcsoló NYÁK-terv Sprint-Layout 6.0 fájl


Főkapcsoló megvalósítva.

Főkapcsoló kész NYÁK-ja

Az akkumulátorok közvetlen ide vannak csatlakoztatva, ahol az áram elsőnek áthalad egy 20A-es (autókban is használt) késes biztosítón. Az áramkörben található még egy 0,0033 Ohm-os söntellenállás műveleti erősítővel, két komparátor különböző, állítható referencifeszültséggel, egy 30A-es relé, és egy SR-tároló tranzisztorokkal felépítve, úgy, hogy alap esetben a kimenete mindig logikai 0. Az egyik komparátor kimenete a motorvezérlőbe van kötve szoftveres áramkorlátozás megvalósításához, a másik komparátor kimenete pedig az SR-tároló törlő bementére van kötve, így megvalósítva az elektronikus túláramvédelmet (természetesen ez utóbbi referenciáját célszerűbb magasabbra állítani) Az SR-tároló kimenete két kapcsolón keresztül van rákötve a relé behúzó tekercsére. Az egyik kapcsoló belül a műszerfalon kapott helyet, ez egy normál billenőkapcsoló, míg a másik kívül, és ez pedig egy vészgomb, amelyet reteszelni csak azt elforgatva lehet.


Duda galvanikus leválasztó tápegység


Duda galvanikus leválasztó tápegység kapcsolási rajza.

Kapcsolási rajz pdf-ben


Duda galvanikus leválasztó tápegység NYÁK rajza.

NYÁK-terv szürkeárnyalatosan pdf-ben

Duda galvanikus leválasztó tápegység NYÁK-terv Sprint-Layout 6.0 fájl


Maga ez áramkör egy egyszerű ellenütemű kapcsolüzemű dc-dc tápegység középmegcsapolásos ferritmagos toroid transzformátorral és önrezgő IR2135 IC-vel. A működtetést az órajel generátor kondenzátorával párhuzamba kötött MOSFET fordított logikai vezérlése valósítja meg. A transzformátoron a tekercsek menetszámának aránya kb. 2:1, amivel a kimenetén 14V os csúcsértékű négyszögjel mérhető. Ezt egyenirányítva és szűrve árnyákolt kábelen megy a dudához. A galvanikus leválasztásra azért volt szükség, mert a duda, áramfelvételében nagy csúcsok vannak és ezek beleszóltak más áramkörök működésébe.


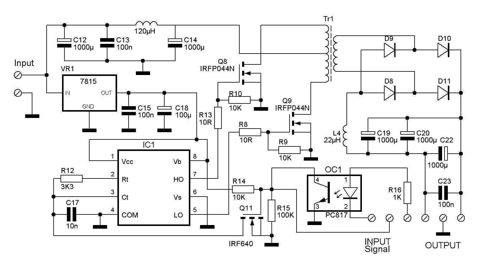
Motor-vezérlő


Motor-vezérlő áramkör kapcsolási rajza.

Kapcsolási rajz pdf-ben


Motor-vezérlő áramkör NYÁK rajza.

NYÁK-terv szürkeárnyalatosan pdf-ben

Vezérlő NYÁK-terv Sprint-Layout 6.0 fájl


Motor-vezérlő megvalósítva.

Motorvezérlő kész NYÁK-ja


A motorvezérlőn helyet kapott egy 3 fázisú H-híd (IRFP3306-okkal), a hozzátartozó MOSFET-meghajtók(IR2101), egy ATMega328P mikrokontroller egy szűrő a tápfeszültségre, egy 12V os és egy 5V os lineáris regulátor valamint a perifériákhoz és szenzorokhoz szükséges csatlakozók. A motortvezérlőhöz RJ45 kébelen kötött "joystick" kilakítású botkormányon elhelyezett, gombokkal lehet beállítani egy alapjelet 0-tól 50-ig egyesével lépkedve a fokozatok között. Itt még helyet kapott egy gomb a motor kikapcsolására, a duda működtetéséhez szükséges gomb, valamint egy emberi jelenlét kapcsoló ami szintén megállítja a motort ha a kar közvetlen közeléből eltűnne a kesztyűbe épített mégnes mágneses mezője. A teljesítményt 8 bites PWM-el lehet változtatni, ennek az értéke fokozatosan növekedik az alapjel felé, de csak ha nem áll fent túláram, és nem működtetjük egyik féket sem. Túláram esetén a kimenti PWM et csökkenti, fékezés esetén pedig teljesen lekapcsolja a motort. A megfelelő tekercshez tartozó MOSFET kiválasztása mindig a pozíció szenzor alapján történik. Ha a pozíció szenzor nincs csatlakoztatva vagy catlakoztatva van, de nincs benne a jeladó tárcsa olyan érték jelenik meg ami normál működés során nem fordulhat elő, ilyenkor is lekapcsolja a motort. A pillanatnyi alapjelet UART-on továbbítja a Adatgyűjtő áramkör felé.

A motorvezérlőn tatláható ATMega328P forráskódja


Motor pozíció szenzor


Motor pozíció szenzor áramkör NYÁK rajza.

NYÁK-terv szürkeárnyalatosan pdf-ben

Szenzor NYÁK-terv Sprint-Layout 6.0 fájl


Motor pozíció szenzor megvalósítva.

Motor pozíció szenzor kész NYÁK-ja


Motor pozíció szenzorhoz tartozó jeladó tárcsa látványterve.

Motor pozíció szenzorhoz tartozó jeladó tárcsa CAD programban.


Motor pozíció szenzorhoz tartozó jeladó tárcsa elkészítve.

Motor pozíció szenzorhoz tartozó jeladó tárcsa sík része a tengelyre rögzítéshez szükséges henger nélkül.


A pozíció szenzor nem más mint három darab egymástól 120°-ra és a tengelytől egyforma távolságra lévő optikai rés-kapu infravörös leddel és -fototranzisztorral, a fototranzisztorok feszültségosztókként vannak bekötve és a kimenetük egy-egy komparátorral van impedanciaillesztve. A szenzorok kimenete árnyákolt kébelen megy a motorvezérlőbe. Ez fizikailag a motor külső, álló részéhez van rögzítva. Ennek az áramkörnek kiegészítő alkatrésze egy fém tárcsa-alakú jeladó, ami úgy lett kialakítva, hogy a motor tengelyére rögzítve a közepén legyen a súlypontja, ne okozzon rezgést, az egyik felén nagyobb a külső sugara, mint a másikon, így csak a nagyobb fele tudja megszakítani az optikai kapuk fényét. A 3 szonzorral kombinálva 6 különböző variációjú jelet ad egy fordulat alatt.


Motor


LMT3080 motor lerögzítve.

LMT30xx motor adatlapja pdf-ben


Egy Lehner Motoren Technik 3080 lett beépítve, ami egy magas fordulatszámú 3 fázisú 2 pólusú egyenáramú szénkefe nélküli állandó mágneses motor 95-96% hatásfokkal. A motort delta kapcsolásban használtuk, és a tengelyére szereltük a pozíció szenzor enkóder tárcsáját. Az enkóder egy fordulat alatt 6 különböző értéket ad, pont mint egy hall szenzoros megoldás, amit itt nem tudtunk volna beépíteni hely hiányában. Ezzel a megoldással a motor bármilyen pozícióban el tud indulni kezdősebesség nélkül, ennek azonban hátránya, hogy a "gyújtási szög" minden sebességen konstans és csak kézzel lehet állítani az enkóder tárcsa átállításával. Ez megfelelt a célnak, hiszen a versenypályán is kb. állandó sebességgel kell végighaladni.


Adatgyűjtő adó


Adatgyűjtő-adó áramkör NYÁK rajza.

NYÁK-terv szürkeárnyalatosan pdf-ben

Adó NYÁK-terv Sprint-Layout 6.0 fájl


Ez az áramkör egy Arduino UNO-ból (fogyott az idő és a kedv kompaktabbra csinálni), és egy NRF24L01 es külső antennás modulból állt. Ez az áramkör mérte a tápfeszültséget, a felvett áramot és a hátsókerék fordulatszámát, fogadta a motorvezérlőtől a beállított alapjel értékét UART-on, rendszeresen frissítette a kijelzőn látható értékeket (amit a műszerfalon helyeztünk el), a mért és számolt értékeket A 2,4GHz-es NRF24L01-en továbbította.

Az adatgyűjtő áramkör adó részének forráskódja.


Adatgyűjtő vevő


Adatgyűjtő-vevő áramkör NYÁK rajza.

NYÁK-terv szürkeárnyalatosan pdf-ben

Vevő NYÁK-terv Sprint-Layout 6.0 fájl


Az adatgyűjtő vevő áramkör egy ESP8266-os WiFi-s mikrovezérlő és egy NRF24L01-ből állt. Az ESP8266 Hozzáférési pontként lett konfigurálva (AP). A látrehozott hálózathoz laptoppal, vagy telefonnal csatlakoztunk, ahol meg lettek jelenítva a 2,4GHz-en beérkező adatok, valamint a beérkező adatokat lokálisan a webböngészőben vissza lehetett nézni, a kapcsolat kezdetéig.

Az adatgyűjtő áramkör vevő részének forráskódja.


Egyéb áramkörök


Egyéb áramkörök NYÁK rajza.

NYÁK-terv szürkeárnyalatosan pdf-ben

DC-DC NYÁK-terv Sprint-Layout 6.0 fájl

Eloszto NYÁK-terv Sprint-Layout 6.0 fájl


Két db LM2596-os IC vel felépített ún. "buck" dc-dc konverter látható a gyártó által ajánlott kapcsolásban. Az egyiket kiegészítettük egy extra szűrővel. A feszültségüket 7,5 és 12V osra állítottuk. A 7,5V os az adatgyűjtőt és a kijelzőt látta el árammal, azért 7,5, mert van utánna egy lineáris regulátor is. 12V os pedig a ventillátorokat és egy kamerát látott el árammal. A kamera hátra felé segítette a kilátást a tükröket kiegészítve. Továbbá készült egy darab elosztó, ami a főkapcsoló után osztja el az áramot a motorvezérlő és a többi kapcsolt áramkör között, és látható még egy vezeték toldásra használt panel, amit az alumínium lemez szélére helyeztünk a könnyebb szerelehtőség érdekében.


Hajtás többi része


Első lánckerék.

Első lánckerék (motor tengelyén)


Hátsó lánckerék.

Hátsó lánckerék szénszálas kompozit anyagból "karbon" (hajtott tengelyen, szabadonfutóval)


Összekötő lánc.

A lánckerekeket összekötő lánc.


A két lánckerék fogainak számának aránya 1:14


Megvalósítás


Első próba műterheléssel.

Motor-motorvezérlő első próba műterheléssel.


Első próba valódi terheléssel.

Motor-motorvezérlő első próba valódi terheléssel.


Motor-motorvezérlő-szenzor áramkörök végleges változata.

Motor-motorvezérlő-szenzor áramkörök végleges változata.


Vezérlő panel kábelezése motor-platform nélkül.

Vezérlő panel kábelezése a motor-platform nélkül.


Vezérlő panel kábelezése akkumulátorokkal végleges.

Vezérlő panel kábelezése motorral és akkumulátorokkal végleges verzió.


Képernyő tesztelése

Képernyő tesztelése valótlan adatokkal.


A vezető helye

A vezető fülke nem túl nagy, a vezető fekszik benne.




A Kecskeméti Gokart pályán tesztelve 20-25km/h átlagsebesség mellett kb.400-450 km/kWh hatékonyságot sikerült elérni. A versenyen Battery Electric kategóriában versenyezve 4. helyezést értünk el 900km/kWh fölötti értékkel valamilyen szerencsés véletlen folytán, de lehet csak a túlfújt gumik és a jobb pálya:). A verseny 2024-ben Franciaországban Nogaro mellett került megrendezésre.